1.排水管道非开挖修复技术的优势
非开挖修复技术是近几十年来新兴的一种环境友好的地下管线施工技术。它主要是指利用少开挖或不开挖的方法对排水管道进行铺设、维修或者更换的一门施工技术。该技术施工占地面积小、工期短、效率高,减少了对路面的破坏,在保护工程周边管线、构(建)筑物安全,保障交通正常运行等方面与传统的管道修复技术相比,具有显著优势。
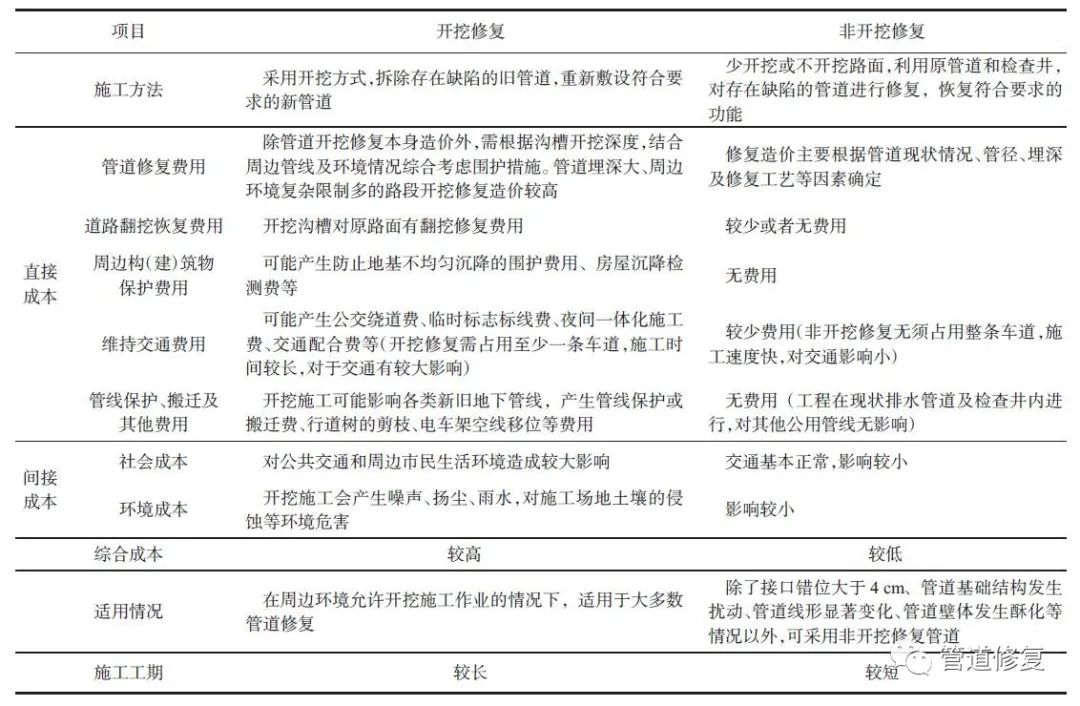
非开挖管道修复技术推广的难度在于修复的费用较高,但管道修复只是直接成本,需要综合考虑其他间接成本。上海某些排水管道开挖埋管工程的管线保护及搬迁费达到工程费用的45%~55%,维持交通费达到工程费用的10%。在城市中繁忙的交通、不同权属部门错综复杂的地下管线,环境保护、绿化保护、周边构(建)筑物保护等也会产生不容忽视的成本。本文对两种修复方式从多方面进行了造价对比分析,见表1。
综合分析后,开挖修复的综合造价及对社会的影响越来越大,而相对随着非开挖修复技术的普及及国产化,修复成本会下降,非开挖修复在社会成本及环境成本等方面的优势将越来越突出。
2.常用非开挖修复技术的造价比较
随着非开挖技术的日趋成熟与广泛使用,对管道修复方案的选择提出更高要求。应根据现状管道的材质、管径、损坏情况和修复后管道的流量、强度等条件要求,同时考虑修复的造价,做到技术与经济相结合的最佳选择。非开挖修复技术的种类比较多,大致可分为三类:整体修复、局部修复、辅助修复。本文仅研究目前国内常用的几种方法,见表2。

根据表2比较可知,短管焊接内衬法虽然造价相比较低,但断面损失较大,修复效果局限。CIPP翻转式原位固化法可完全覆盖老管壁表面及接口,能有效解决老管的腐蚀、渗漏、破裂、脱节问题,减少断面损失,虽然造价较高,但在实际工程中使用较为广泛。
除表中以外,整体修复技术还有折叠管牵引内衬法、机械制螺旋管内衬法。折叠管牵引内衬法只适合小管径管道,施工过程中易产生焊缝未达到要求导致漏水等情况,施工安全性较差;机械制螺旋管工程造价过高,这两种方法在实际工程中较少使用。
3.工程实例分析
3.1 工程背景
上海市普陀区泾阳路(同普路—棕榈路)雨水管道建设于1996—1997 年期间。2016 年10 月进行CCTV 检测发现现状排水管道存在腐蚀、脱节、错位和渗漏等不同程度的结构性缺陷。泾阳路沿线主要为居住用地、基础教育用地,人口密度高。除雨水管道外,现状泾阳路上主要有φ300 给水管、信息管和φ300 燃气管等。
3.2 修复方案
结合工程背景情况,推荐采用具有良好的社会、经济及环境效益的排水管道非开挖修复技术。由于拟修复的排水管道管径较小,为减少断面损失,采用CIPP 现场固化翻转法。
3.3 造价分析
3.3.1 编制依据
根据《上海市城镇排水管道非开挖修复工程预算定额(试行)》《上海市排水管道设施养护维修预算定额(2015)》《上海市城镇给排水工程预算定额(2016)》《上海市政公路造价信息》(2019 年第4期)为编制依据,对工程造价指标进行测算。根据修复方案,非开挖修复管道造价大致分为管道预处理、管道修复、检查井修复、其他四部分。
3.3.2 管道预处理
管道修复前需对现有排水管道进行封堵处理,然后采用高压清洗车和吸淤车对待修复管道进行疏通、冲洗和抽水。
经测算,封拆头子DN1000 指标为7 270 元/ 只,封拆头子DN1200 指标为9 120 元/ 只,管道清淤清洗指标为54 元/m;最终计算得到,该工程DN1000~DN1200 管道预处理经济指标约为320 元/m。
3.3.3 管道修复
该工程管道修复造价由点状修复、整体修复和土体注浆三部分组成:(1) 管道存在局部渗漏、影响内衬固化修复的,应先进行局部点状修复;(2) 同一管段内局部修复点超过三个的考虑整体修复,且已有多处管段需整体修复时,考虑对该路段管道全部进行修复;(3) 对有3~4 级渗漏的管段、管段1~2 级渗漏超过50%段及检查井辅以土体注浆措施。
(1)经测算,CIPP 点状修复DN1000 指标为20 190 元/ 环,CIPP 点状修复DN1200 指标为30 850 元/ 环。
(2)经测算,CIPP 整体修复DN1000 指标为6 430 元/m , CIPP 整体修复DN1200 指标为8 188 元/m。
(3)经测算,土体注浆指标为200 元/m3。
最终计算得到,该工程DN1000~DN1200 管道修复经济指标约为8 100 元/m。
3.3.4 检查井修复
现状砖砌检查井存在不同程度的渗漏、腐蚀或损坏情况。检查井修复对部分裂缝进行聚氨酯环缝堵漏,井壁进行铝酸盐防腐砂浆喷涂并结合检查井周边压密注浆的方法进行修复。
经测算,检查井铝酸盐防腐混凝土喷涂指标为300 元/m2;聚氨酯环缝堵漏指标为400 元/m,土体注浆指标为200 元/m3。最终计算得到该工程检查井修复经济指标约为35000元/ 座。
3.3.5 其他
管道修复还有CCTV检测、临时排水等其他费用。
(1)在管道修复前和修复后都需进行CCTV 检测管道,计入两次CCTV 检测管道费用,经济指标为22.5 元/(m•次)。
(2)在排水管道修复施工期间需保证施工作业段的管道内无水,需考虑敷设“临管+ 临泵抽水”的临时排水措施,以确保排水系统正常运行。临时排水经济指标为500 元/m。
综上计算,DN1000~DN1200 排水管道非开挖修复经济指标约为9 500 元/m。相比较,类似管径DN1000~DN1200 的其他项目翻挖新建排水管道经济指标约为16 000 元/m,除了拆除新建管道费用外,跟非开挖修复相比,还有翻挖修复路面、夜间一体化施工措施费、管线保护等费用,综合成本较高。
4.结语
随着我国越来越多城市排水管道修复工程的开展,合理条件下采用非开挖修复技术不但延长了管道使用寿命,有效减少了对地面建筑物及交通的影响,而且综合成本较低,达到了较好的经济、社会、环境效益。本文通过以上分析,为排水管道非开挖修复技术方案设计及造价分析提供一定的参考和借鉴。
摘自:城市道桥与防洪
【来源:网络,仅作行业分享,版权出处归原作者所有,如有侵权请联系小编删除】


客服1 